
2025~2026高中化学选择性必修1教案学案01第一章第一节第1课时反应热、焓变
1.认识化学能可以与热能相互转化,能量的转化遵循能量守恒定律。认识恒温、恒压条件下化学反应的反应热可以用焓变表示。
2.知道内能是体系内物质的各种能量的总和,受温度、压强、物质的聚集状态的影响。
3.能辨识化学反应中的能量转化形式,能解释化学反应中能量变化的本质。
4.了解反应热测定的原理和方法,会分析产生误差的原因,不断完善和改进测定方法。
一、反应热及其测定
1.反应热
在等温条件下,化学反应体系向环境释放或从环境吸收的热量。
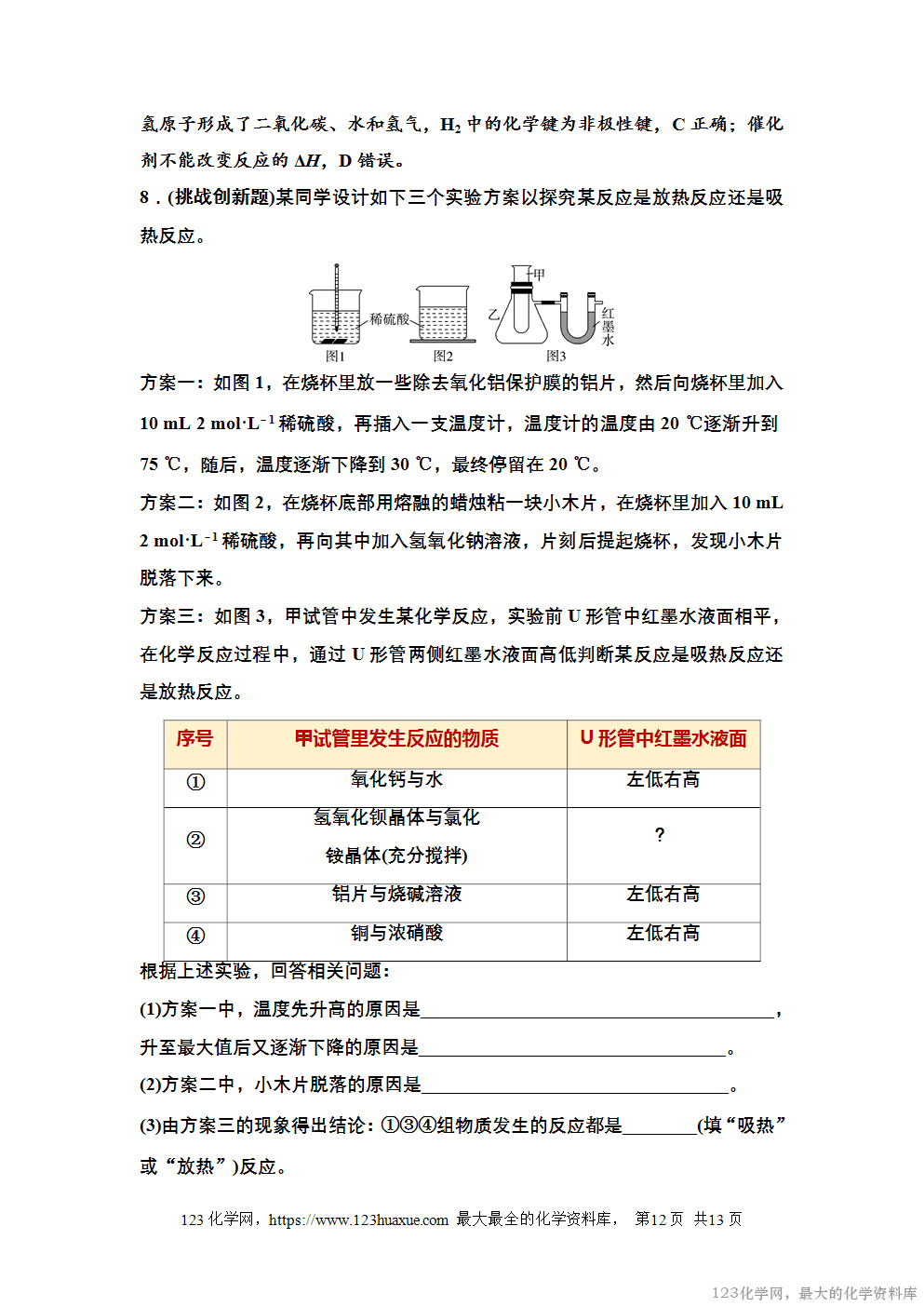
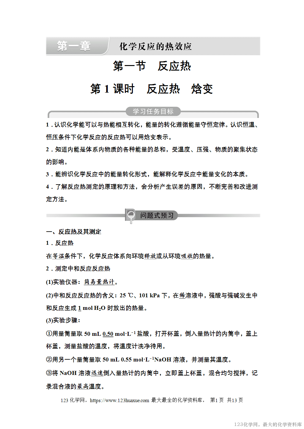
2.测定中和反应反应热
(1)实验仪器:简易量热计。
(2)中和反应反应热的含义:25 ℃、101 kPa下,在稀溶液中,强酸与强碱发生中和反应生成1 mol H2O时放出的热量。
(3)实验步骤:
①用量筒量取50 mL 0.50 mol·L-1盐酸,打开杯盖,倒入量热计的内筒中,盖上杯盖,测量盐酸的温度,将温度计洗净待用。
②用另一个量筒量取50 mL 0.55 mol·L-1NaOH溶液,并测量其温度。
③将NaOH溶液迅速倒入量热计的内筒中,立即盖上杯盖,混合均匀搅拌,记录混合液的最高温度。
④重复上述步骤①至步骤③两次,记录每次的实验数据,取其平均值作为计算依据。
⑤实验数据处理:
放出热量=(m酸+m碱)·c·(t终-t始)
c=4.18 J/(g·℃)。
二、反应热与焓变
1.内能、焓、焓变
(1)内能:体系内物质的各种能量的总和,受温度、压强和物质的聚集状态等影响,符号为U。
(2)焓:与物质内能有关的物理量,符号为H。
(3)焓变:在等压条件下进行的化学反应,其反应热等于反应的焓变,符号为ΔH,常用单位为kJ/mol(或kJ·mol-1)。
(4)反应热与焓变的关系。
2.从微观角度认识反应热的实质
(1)以H2(g)+Cl2(g)===2HCl(g)(25 ℃,101 kPa下)的能量变化为例,填写右表中的空白。
化学键
反应中能量变化
1 mol A—B化学键
总能量变化