
社会进步与化学工业生产息息相关,在实际工业生产中,可通过控制反应条件,增大化学反应速率,提高反应物的转化率,从而促进有利的化学反应进行。也可以通过控制反应条件,减小化学反应速率,减少甚至消除有害物质的产生或控制副反应的发生,从而抑制有害的化学反应继续进行。
(一)复习回顾改变条件(如浓度、温度、压强)时,速率随着时间的变化图像,即画v-t图。
(二)上网查阅化学反应速率和化学平衡的综合调控在生活、生产和科学研究领域中的重要作用,了解实际工业生产中控制反应条件的基本措施。
(三)从化学反应速率、化学平衡移动、原料的利用率、实际生产能力、催化剂的使用活性等角度交流讨论实际化工生产适宜条件选择的一般原则。
化学反应速率和化学平衡的常规图像解读
活动1 浓度(转化率、百分含量)-时间图像的解读
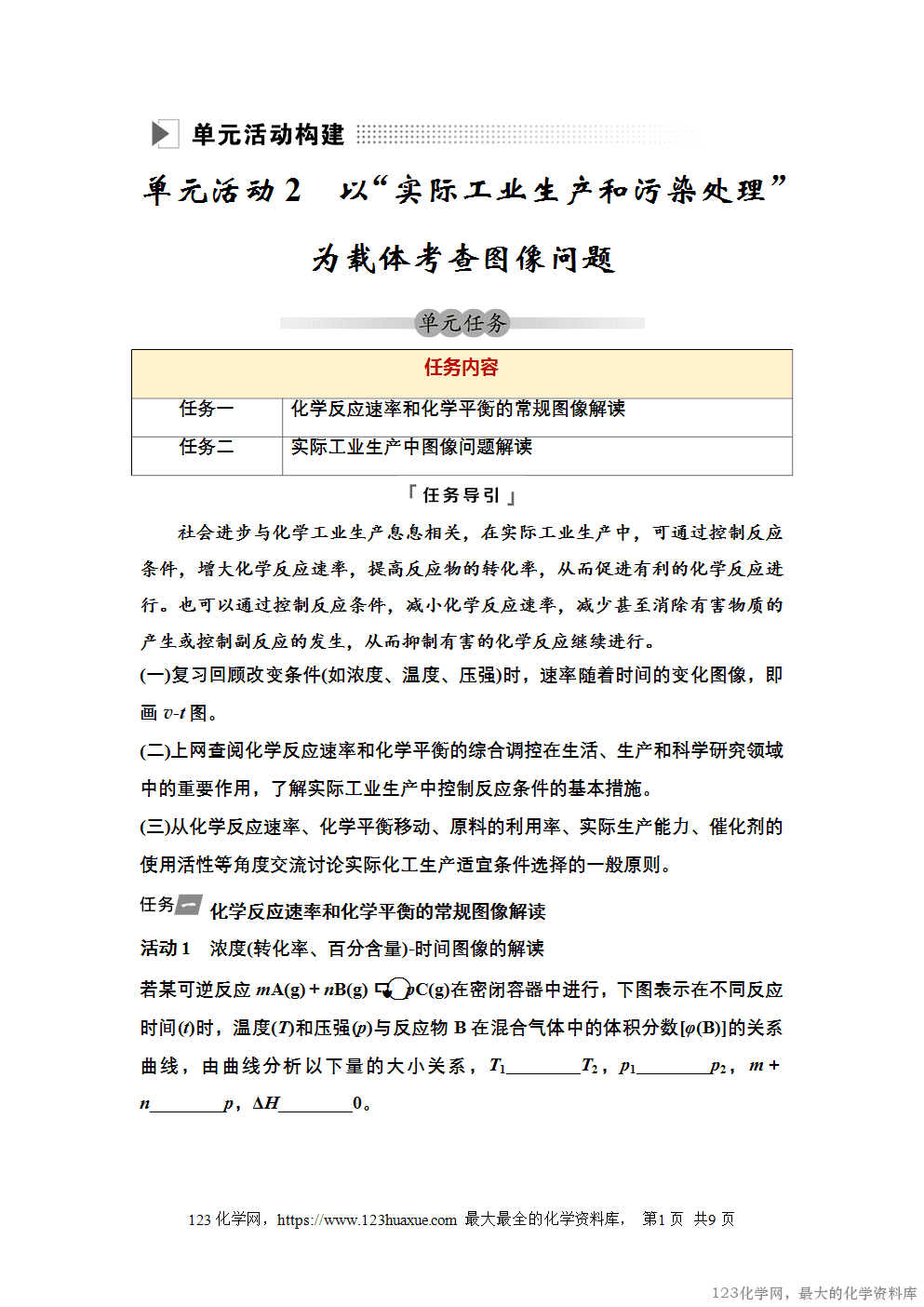
若某可逆反应mA(g)+nB(g)pC(g)在密闭容器中进行,下图表示在不同反应时间(t)时,温度(T)和压强(p)与反应物B在混合气体中的体积分数[φ(B)]的关系曲线,由曲线分析以下量的大小关系,T1________T2,p1________p2,m+n________p,ΔH________0。
提示:> < < >。由图可知,压强一定时,温度T1先达到平衡,故温度:T1>T2;升高温度,B在混合气体中的体积分数减小,说明平衡正向移动,正反应为吸热反应;温度一定时,压强p2先达到平衡,故压强:p1<p2;增大压强,B在混合气体中的体积分数增大,说明平衡逆向移动,正反应为气体体积增大的反应,则m+n<p。
活动2 恒压(或恒温)线图像解读
若α表示反应物的转化率,n表示反应物的平衡物质的量,分析以下图像:
图①,若p1>p2>p3,则正反应为气体体积减小的反应,ΔH<0;
图②,若T1>T2,则正反应为气体体积增大的反应,ΔH<0。
活动3 特殊图像的解读
(1)对于化学反应mA(g)+nB(g)pC(g)+qD(g),M点前,表示从反应物开始,v正>v逆;M点为刚达到平衡点(如下图);M点后为平衡受温度的影响情况,即升温,A的百分含量增加或C的百分含量减少,平衡左移,故正反应的ΔH<0。
(2)对于化学反应mA(g)+nB(g)pC(g)+qD(g),L线上所有的点都是平衡点(如图)。L线的左上方(E点),A的百分含量大于此压强时平衡体系