
第1课时 铁的单质
一、单选题
1.(2020·安徽宣城高一期末)下列反应的离子方程式书写不正确的是
A.金属钠与水反应:2Na+2H2O=2Na++2OH-+H2↑
B.氯气与水反应:Cl2+H2O=H++Cl-+HClO
C.稀盐酸与碳酸钙反应:CaCO3+2H+=Ca2+ +CO2↑+H2O
D.稀硫酸与铁反应:6H++2Fe=2Fe3++3H2↑
【答案】D
【解析】A.金属钠与水反应生成NaOH和H2,NaOH属于强碱,在水溶液中完全电离,离子方程式为2Na+2H2O=2Na++2OH-+H2↑,故A正确;B.氯气与水反应生成盐酸和次氯酸,HCl溶于水完全电离,HClO是弱酸,部分电离,在离子方程式中保留分子式,离子方程式为Cl2+H2O=H++Cl-+HClO,故B正确;C.稀盐酸与碳酸钙反应生成氯化钙、二氧化碳和水,碳酸钙难溶于水,在离子方程式中保留化学式,离子方程式为CaCO3+2H+=Ca2+ +CO2↑+H2O,故C正确;D.稀硫酸与铁反应生成硫酸亚铁和氢气,离子方程式为Fe+2H+=Fe2++H2↑,故D错误;答案为D。
2. Na、Al、Fe是中学化学中重要的金属元素,下列有关说法正确的是( )
A.钠在空气中燃烧,产物是Na2O
B.取用金属钠时,剩余的钠必须放回原瓶
C.铝制品在空气中有很强的抗腐蚀性是因为铝的化学性质很稳定
D.铁丝不论在空气中还是在纯氧气中都不会燃烧
【答案】B
【解析】A.钠在空气中燃烧,产物是Na2O2,故A错误;B.取用金属钠时,剩余的钠必须放回原瓶,故B正确;C.铝制品在空气中有很强的抗腐蚀性是因为有氧化铝薄膜保护,故C错误;D.铁丝在纯氧气中会燃烧生成四氧化三铁,故D错误;答案选B。
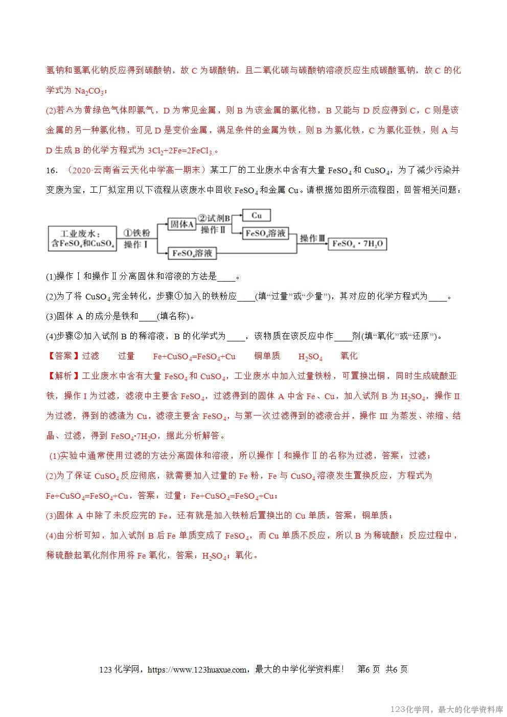
3.下列物质不属于合金的是( )
A.钡餐 B.青铜 C.硬铝 D.生铁
【答案】A
【解析】A.钡餐为硫酸钡,不属于合金,A符合题意;B.青铜是在紫铜中加入锡或铅的合金,B与题意不符;C.硬铝属于铝、铜、锰、硅的合金,C与题意不符;D.生铁成分主要为铁,其次含C、Si、Mn、S、P等元素的合金,D与题意不符;答案为A。
4.化学与生活密切相关,下列有关说法不正确的是
A.硅胶可用作干燥剂
B.食品包装袋中加入的还原性铁粉可做抗氧化剂
C.过氧化钠可用作供氧剂
D.纤维素是人类重要的营养物质之一
【答案】D
【解析】A.硅胶可用作干燥剂,A正确;B.因为铁易与空气中氧气反应,所以可以用作食品包装袋中的抗氧化剂,B正确;C.过氧化钠可用作供氧剂,C正确;D.人类的重要营养物质是糖类、油脂、蛋白质、维生素、无机盐、水,D错误;故选B。
5.铁在一定条件下与下列物质发生的反应,不属于置换反应的是
A.水 B.稀盐酸 C.硫粉 D.硫酸铜
【答案】C
【解析】A. 铁与水蒸气在高温条件下反应生成四氧化三铁和氢气,属于置换反应,选项A不选;
B. 稀盐酸与铁反应生成氯化亚铁和氢气,属于置换反应,选项B不选;C. 硫粉与铁在高温条件下反应硫化亚铁,属于化合反应,不属于置换反应,选项C选;D. 硫酸铜与铁反应生成铜和硫酸亚铁,属于置换反应,选项D不选。答案选C。
6.不能用单质直接化合而得到的化合物是( )
A.FeCl2 B.Al2O3 C.CuCl2 D.Na2O2
【答案】A
【解析】A.铁具有变价,氯气具有氧化性,铁被氧化生成高价态化合物,发生反应为:2Fe+3Cl22FeCl3,不能直接反应生成FeCl2,A符合题意;B.铝在空气中会和氧气反应生成致密的氧化铝薄膜,B不符合题意;C.铜具有变价,氯气具有氧化性,Cu被氧化成高价态化合物,发生反应为:Cu+Cl2CuCl2,C不符合题意;D.钠在空气中点燃生成过氧化钠,D不符合题意;故选A。