
第2课时 铁的氧化物和氢氧化物
一、单选题
1.以下物质俗名与化学式对应正确的是( )
A.食盐—NaCl B.铁红—FeSO4 C.明矾CuSO4·5H2O D.烧碱Ca(OH)2
【答案】A
【解析】A. 食盐的化学式为NaCl,A正确;B. 铁红是氧化铁,化学式为Fe2O3,FeSO4是硫酸亚铁,B错误;C. 明矾的化学式为KAl(SO4)2·12H2O,CuSO4·5H2O俗称胆矾,C错误;D. 烧碱的化学式为NaOH,Ca(OH)2俗称熟石灰,D错误;答案选A。
2.(2019·河北路南唐山一中高一月考)下列物质的用途错误的是
A.镁铝合金:制作门窗 B.过氧化钠:供氧剂
C.四氧化三铁:红色油漆 D.硫酸亚铁:食品抗氧化剂
【答案】C
【解析】A.镁铝合金硬度大,密度小,适合做门框,故A正确;B.过氧化钠与水反应生成氧气,即2Na2O2+2H2O=4NaOH+O2↑,适合作供氧剂,故B正确;C.四氧化三铁为黑色物质,三氧化二铁为红棕色物质,可以制造红色油漆,故C错误;D.硫酸亚铁中亚铁离子具有还原性,可以作为食品抗氧化剂,故D正确;答案为C。
3.(2020·营口市第二高级中学高一期末)取少量FeCl3溶液,滴入NaOH溶液,观察到的现象是( )
A.产生白色沉淀 B.产生红褐色沉淀
C.形成红褐色溶液 D.形成无色溶液
【答案】B
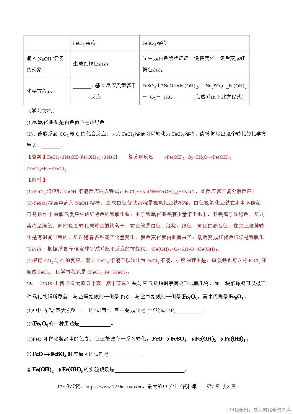
【解析】取少量FeCl3溶液,滴入NaOH溶液,两者发生复分解反应的化学方程式为FeCl3+3NaOH=Fe(OH)3↓+3NaCl,FeCl3溶液呈黄色,Fe(OH)3是红褐色沉淀,故选B。
4.(2020·福建三元三明一中高一期中改编)下列有关 Al、Fe、Cu 的说法,正确的是
A.三者的氧化物均为碱性氧化物
B.三者的单质久置在空气中均只生成氧化物
C.Fe 与 Al2O3 能发生置换反应
D.三者分别浸入冷、浓硫酸中均无明显现象
【答案】D
【解析】A.铝对应的氧化物Al2O3是两性氧化物,故A错误;B.Fe还可以形成复杂的氢氧化物,Cu可以形成碱式碳酸铜等,故B错误;C.铁的活泼性弱于铝,故Fe 与 Al2O3不能发生置换反应,故C错误;
D.铝、铁常温下在浓硫酸中发生钝化,反应生成致密氧化物薄膜阻止反应进行,是浓硫酸的强氧化性,而铜的活泼性弱,与浓硫酸反应但现象不明显,故D正确;答案选D。
5.向氯化亚铁溶液中滴入氢氧化钠溶液后,沉淀颜色变化顺序为
A.红褐色、灰绿色、白色 B.白色、红褐色、黑色
C.白色、灰绿色、红褐色 D.蓝色、灰绿色、绿色
【答案】C
【解析】向氯化亚铁溶液中滴入氢氧化钠溶液,发生如下反应:FeCl2+2NaOH=Fe(OH)2↓+2NaCl、
4Fe(OH)2+O2+2H2O=4Fe(OH)3。Fe(OH)2为白色,Fe(OH)3为红褐色。选项C. 白色、灰绿色、红褐色是Fe(OH)2→部分氧化→Fe(OH)3,故答案为C。
6.下列实验中能得到Fe2O3的是( )
①铁丝在氧气中燃烧 ②煅烧硫铁矿 ③加热氢氧化铁 ④铁与高温水蒸气反应
A.①④ B.①③ C.②④ D.②③
【答案】D
【解析】①铁丝在氧气中燃烧生成Fe3O4;②煅烧硫铁矿生成Fe2O3和二氧化硫;③加热氢氧化铁生成Fe2O3和水;④铁与高温水蒸气反应生成Fe3O4和氢气;能得到Fe2O3的是②③,选D。
7.(2020·江苏省白蒲高级中学高一期末)下列各图示中能较长时间看到Fe(OH)2白色沉淀的是
A.①②③ B.①②④ C.①②③④ D.②③④
【答案】B
【解析】因为Fe(OH)2在空气中很容易被氧化为红褐色的Fe(OH)3,即发生4Fe(OH)2+O2+2H2O=4Fe(OH)3。因此要较长时间看到Fe(OH)2白色沉淀,就要排除装置中的氧气或空气。①、②原理一样,都是先用氢气将装置中的空气排尽,并使生成的Fe(OH)2处在氢气的保护中;③由于空气中的氧气能迅速将Fe(OH)2氧化,因而不能较长时间看到白色沉淀;④中液面加苯阻止了空气进入,能较长时间看到白色沉淀。答案选B。