
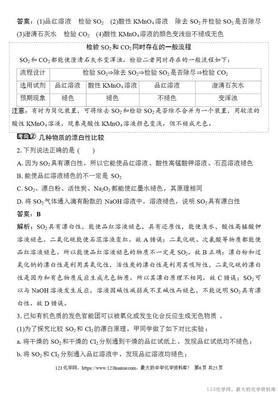
二氧化硫
(1)物理性质
二氧化硫是无色、有刺激性气味的有毒气体,密度比空气的大,是大气污染物之一;易溶于水,通常状况下,1体积水溶解约40体积SO2。
(2)化学性质
①酸性氧化物的通性:
②弱氧化性(S:+4→0价):SO2+2H2S3S↓+2H2O
③强还原性(S:+4→+6价):
④漂白性:
SO2:品红溶液褪色恢复红色
(3)实验室制法
①固体Na2SO3与较浓H2SO4反应:Na2SO3+H2SO4Na2SO4+SO2↑+H2O;
②铜与浓H2SO4混合加热:Cu+2H2SO4(浓)CuSO4+SO2↑+2H2O。
2.三氧化硫
(1)在标准状况下为无色、针状晶体。
(2)是酸性氧化物,能与水反应:SO3+H2OH2SO4,放出大量的热。
【微思考】 SO2化学性质的多重性探究,将SO2气体分别通入下列四种溶液中。