
第18讲 含硫物质的转化 酸雨的防治
【复习目标】 1.掌握硫及其化合物在“价-类”二维图中的应用。2.了解硫的氧化物对大气的污染及其防治。
考点一 根据“价-类”二维图理解硫及其化合物的转化
1.硫的“价-类”二维图
2.硫及其化合物之间的转化规律
(1)相同价态硫的转化
如:
写出反应②、③、④的化学方程式:
②H2SO3+2NaOHNa2SO3+2H2O;
③Na2SO3+H2SO4Na2SO4+H2O+SO2↑;
④Na2SO3+H2O+SO22NaHSO3。
(2)不同价态硫的转化是通过氧化还原反应实现的。
如:H2SSSO2SO3
写出反应③、④、⑤的化学方程式:
③2SO2+O22SO3;
④S+H2H2S;
⑤SO2+2H2S3S+2H2O。
3.含硫物质的连续氧化
硫元素
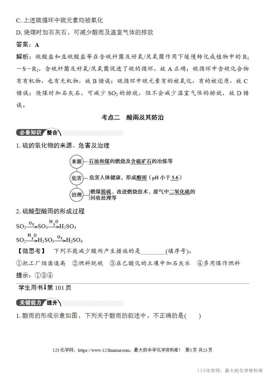
4.硫的氧化物、酸、盐之间的转化
SO2H2SO3NaHSO3Na2SO3
【微思考】 写出符合ABCD转化关系的物质及流程。
提示:①硫元素:S(或H2S)SO2SO3H2SO4。
②氮元素:N2(或NH3)NONO2HNO3。
③钠元素:NaNa2ONa2O2NaOH。
④碳元素:CCOCO2H2CO3。
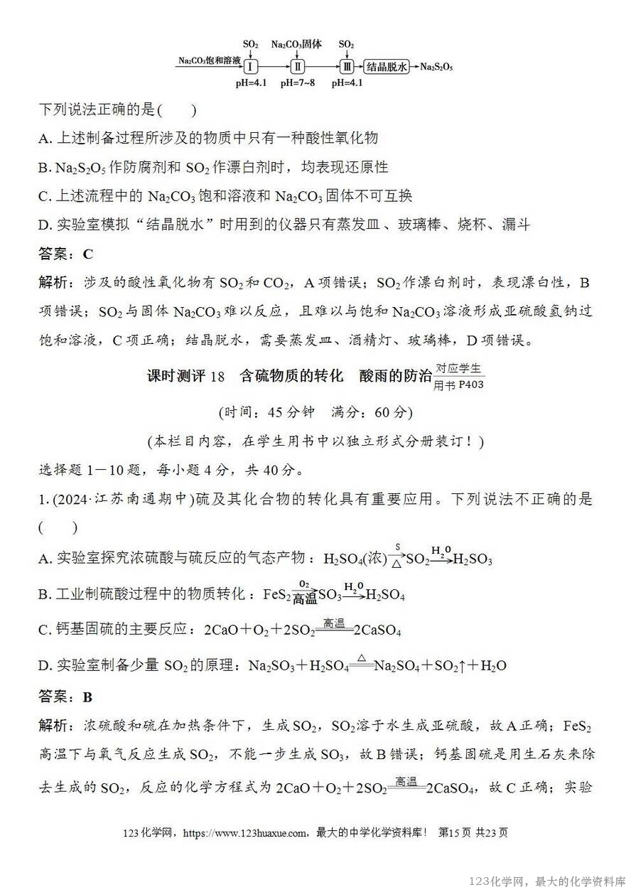
含硫物质的转化
1.在下列物质转化中,A是一种正盐,D的相对分子质量比C的相对分子质量大16,E是强酸,当X无论是强酸还是强碱时,都有如下的转化关系:
学生用书⬇第100页
ABCDE
当X是强酸时,A、B、C、D、E均含同一种元素;当X是强碱时,A、B、C、D、E均含另外同一种元素。请回答:
(1)A是 ,Y是 ,Z是 (填化学式,下同)。
(2)当X是强酸时,E是 ,写出B生成C的化学方程式:
。
答案:(1)(NH4)2S O2 H2O (2)H2SO4 2H2S+3O22SO2+2H2O
解析:解推断题的两个关键点:一是找出突破口;二是要熟悉物质间的相互转化关系。(1)此题的突破口是D的相对分子质量比C的相对分子质量大16,可推测多1个氧原子,则Y应为O2。连续氧化最终生成酸,则E可能为H2SO4或HNO3。(2)当X是强酸时,转化关系为(NH4)2SH2SSO2SO3H2SO4