
第21讲 碳、硅及无机非金属材料
【复习目标】 1.了解碳、硅及其化合物的组成和成键特点。2.了解碳、硅两种元素单质及其重要化合物的性质及应用,能用化学方程式表示其主要化学性质。3.了解无机非金属材料的组成、分类及其应用价值。
考点一 碳族元素 碳
1.碳族元素
碳、硅、锗、锡、铅均属于第ⅣA族元素,又称碳族元素,其价电子排布式为ns2np2。
2.碳的单质
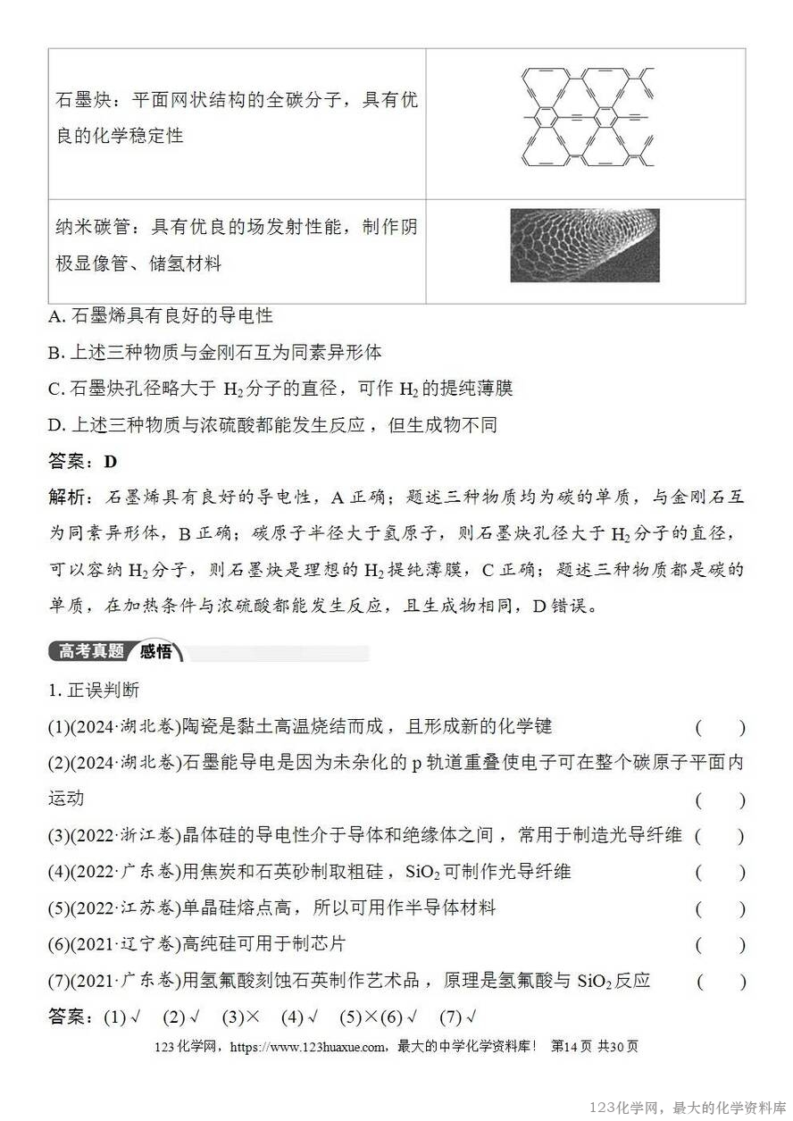
(1)碳单质的存在形式有金刚石、石墨、无定形碳、足球烯,它们互为同素异形体。
(2)几种单质的结构特点
金刚石:正四面体空间网状结构;石墨:平面正六边形层状结构,C60是由60个碳原子形成的足球状分子晶体。