
2025~2026高中化学选择性必修1教案学案09第二章第三节化学反应的方向
1.了解物质变化过程的自发性,通过有序和无序的对比,了解熵和熵变的概念。知道化学反应的方向与反应的焓变和熵变有关。
2.理解焓变、熵变与反应方向的关系,构建综合运用焓变、熵变判断化学反应进行方向的思维方法模型。
3.根据三个判据的发展过程,体会事物发展变化常受多种因素的制约。理解化学的曲折发展历程,培养思维的批判性和严谨性。
一、自发过程与自发反应
1.自发过程
(1)含义
在一定条件下,不用借助外力就可以自动进行的过程。
(2)特点
①体系趋向于从高能状态转变为低能状态(体系对外部做功或者释放热量)。
②在密闭条件下,体系有从有序自发转变为无序的倾向。
(3)自然界中的自发过程
①自然界中的水由高处往低处流。
②日常生活中,气温升高,冰雪自动融化。
③铁器暴露于潮湿的空气中会生锈。
2.自发反应
在一定条件下无须外界帮助就能自发进行的反应。
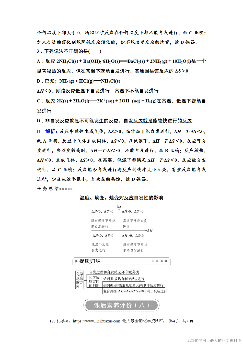
二、化学反应方向的判断
1.焓判据
(1)含义
(2)应用
由焓判据可知,放热反应具有自发进行的倾向。
(3)局限性
例如,2N2O5(g)===4NO2(g)+O2(g) ΔH>0,即有些吸热反应也可自发进行。
2.熵判据
熵与 熵变 | 熵:科学家用来度量体系的混乱程度的物理量,用符号S表示。 熵变:ΔS=S(生成物)-S(反应物) |