
专题11 金属与金属材料
考点01 金属材料
考点02 金属的化学性质
考点03 金属的活动性顺序
考点04 金属资源的保护
考点1 金属材料
1.(2024江苏扬州,10)下列物质的性质和用途对应关系正确的是
A.铜呈紫红色,可用作导线 B.石墨能导电,可用作润滑剂
C.金刚石无色透明,可用于切割玻璃 D.稀有气体化学性质稳定,可用作保护气
【答案】D
【解析】铜具有导电性,可用作导线,与铜呈紫红色无关,故A不符合题意;石墨具有滑腻感,可用作润滑剂,与石墨能导电无关,故B不符合题意;金刚石硬度大,可用于切割玻璃,与金刚石无色透明无关,故C不符合题意;稀有气体化学性质稳定,可用作保护气,故D符合题意。
2.(2024福建,7)下列是小明一天中的生活经历和相关解释,其中错误的是
A.早上用不锈钢水壶在燃气灶上烧水,利用的是金属的导电性
B.下午体育课后喝了葡萄糖溶液,补充的糖类能为人体提供能量
C.傍晚将塑料矿泉水瓶放入可回收垃圾桶,该塑料属于可回收的合成材料
D.晚饭后将洗净的铁锅擦干,是为了防止铁锅生锈
【答案】A
【解析】用不锈钢水壶在燃气灶上烧水,利用的是金属的导热性,A错误;葡萄糖属于糖类,糖类能为人类供能,则体育课后喝了葡萄糖溶液,补充的糖类能为人体提供能量,B正确;塑料矿泉水瓶属于可回收垃圾,则放入可回收垃圾桶,该塑料属于可回收的合成材料,C正确;铁在潮湿的空气中容易生锈,则晚饭后将洗净的铁锅擦干(没有水),是为了防止铁锅生锈,D正确。
3.(2024江苏苏州,1)苏州是历史悠久的文化名城,古今建筑交相辉映。下列建筑材料属于金属材料的是
A.旧城墙的青砖 B.古城门的铜钉
C.火车站立柱的水泥 D.博物馆天窗的玻璃
【答案】B
【解析】青砖是用泥土烧制而成的,属于无机非金属材料,故A选项错误;铜钉属于金属材料,故B选项正确;水泥的主要成分是硅酸盐,属于无机非金属材料,故C选项错误;玻璃的主要成分是硅酸盐,属于无机非金属材料,故D选项错误。
4.(2024江苏苏州,14)下列有关金属的说法正确的是
A.常温下,所有金属单质均是固体
B.工业炼铁可用一氧化碳将铁的氧化物还原成铁
C.铁的锈蚀只与空气中的氧气有关
D.废旧铁制用品应该直接填埋处理
【答案】B
【解析】金属并不都是固体,大多数金属单质在常温下呈固态,金属汞在常温下呈液态,A说法错误,不符合题意;工业炼铁可用一氧化碳将铁的氧化物还原成铁,B说法正确,符合题意;铁的锈蚀与空气中的氧气和水有关,C说法错误,不符合题意;废旧铁制品直接填埋处理会造成环境污染,应回收处理,D说法错误,不符合题意。
5.(2024山东烟台,8)中华传统文化中包含很多化学知识。下列对文献内容解释错误的是
A.《梦溪笔谈》—石油:“燃之如麻,但烟甚浓”——石油的不完全燃烧
B.《天工开物》:“每金七厘,造方寸金一千片”——金的延展性强
C.《梅花》:“遥知不是雪,为有暗香来”——分子在不断地运动
D.《吕氏春秋》:“金(指铜)柔锡柔,合两柔则刚”——铜锡合金的硬度比铜、锡小
【答案】D
【解析】石油:“燃之如麻,但烟甚浓”,是因为氧气的含量不足,导致石油不完全燃烧所产生的,故A解释正确;“每金七厘,造方寸金一千片”,是说金可以压成很薄的片,说明金的延展性强,故B解释正确;“遥知不是雪,为有暗香来”,是因为花香中含有的分子是在不断运动的,向四周扩散,使人们闻到花香,故C解释正确;“金(指铜)柔锡柔,合两柔则刚”,说明铜锡合金的硬度比铜、锡大,故D解释错误。
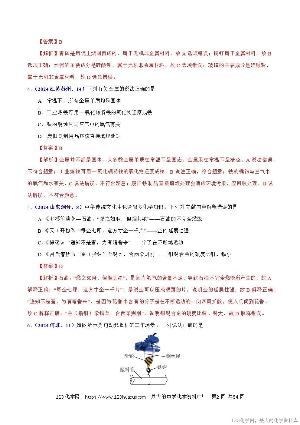
6.(2024河北,11)如图所示为电动起重机的工作场景。下列说法正确的是