
4. CO(NH2)2是常用氮肥。下列说法不正确的是
A.原子半径: r(C)>r(N)>r(O)
B.稳定性: CH>NHy>H2O
C.第- -电离能: I(N)>I(O)>1h(C)
D.电负性: x(O)> x(N)> x(C)
阅读下列资料,完成5~7题:
周期表中IVA族元素及其化合物应用广泛,甲烷具有较大的燃烧热(890.3kJ●mol~), Si、 Ge
是重要的半导体材料,硅晶体表面SiO2能与氢氟酸(HF,弱酸)反应生成HSiF6(H2SiF6在水中完全电
离为H+和SiF7); 1885年德国化学家将硫化锗(GeS2)与H2共热制得了门捷列夫预言的类硅-锗; SisN4
是一种高强度耐高温材料,可由SiO2. C. N2高温反应制得,同时生成CO. Pb, PbOz 是铅蓄电池
的电极材料。
5.下列说法正确的是
A.CH4空间构型为平面正方形
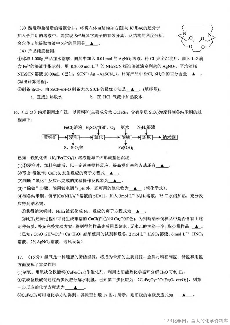
B.SisN4为分子晶体
C.Ge基态核外价层电子排布式: [Ar]4s24p2
D.HF能形成分子间氢键
6.下列化学反应表示不正确的是
高温
A.制备氮化硅: 3SiO2+6C+2Nz 四包SisN4+6CO
B.铅蓄电池放电时负极反应: Pb-2e - +Soi = PbSO4
C.电解水制氢的阳极反应: 2H2O-2e^ = H2 + 2OH^
D.甲烷的燃烧: CH4(g)+2O2(g)=CO2(g)+2H2O() NH= - 890.3kJ●mol~1