
专题08 质量守恒定律 化学方程式
考点01 质量守恒定律
考点02 质量守恒定律的应用
考点03 化学方程式
考点04 化学反应的微观过程
考点05 根据化学方程式判断化学式
考点01 质量守恒定律
1.(2025·天津市)下列分析正确的是
A.蜡烛燃烧后质量减小,说明质量守恒定律不是普遍规律
B.把水喷向空气中可以为养鱼池增氧,原理为增大了氧气在水中的溶解度
C.氢氧化钠固体曝露在空气中容易吸收水分,所以能用氢氧化钠干燥二氧化碳气体
D.服用含氢氧化铝的药物可以治疗胃酸过多症,原理为酸碱中和反应
【答案】D
【详解】A、蜡烛燃烧后质量减小是因为生成的CO2和H2O逸散到空气中,未在密闭系统中测量总质量,不违反质量守恒定律。质量守恒定律适用于所有化学反应,但需封闭系统,错误;
B、喷水增氧是通过增大水与空气的接触面积,提高氧气溶解量,而非改变溶解度(溶解度由温度和压强决定),错误;
C、氢氧化钠虽能吸水,但会与CO₂反应生成碳酸钠和水,无法干燥CO₂,干燥剂需与被干燥气体不反应,错误;
D、服用含氨氧化铝的药物治疗胃酸过多症,发生的反应是氢氧化铝与盐酸反应生成氯化铝和水,该反应是酸与碱反应生成盐和水,属于中和反应,正确。
故选D。
2.(2025·江苏省扬州市)下列对实验现象的解释正确的是
选项
实验现象
解释
A
25℃时,向某蔗糖溶液中加入少量蔗糖,蔗糖逐渐消失
原溶液是25℃时,蔗糖的饱和溶液
B
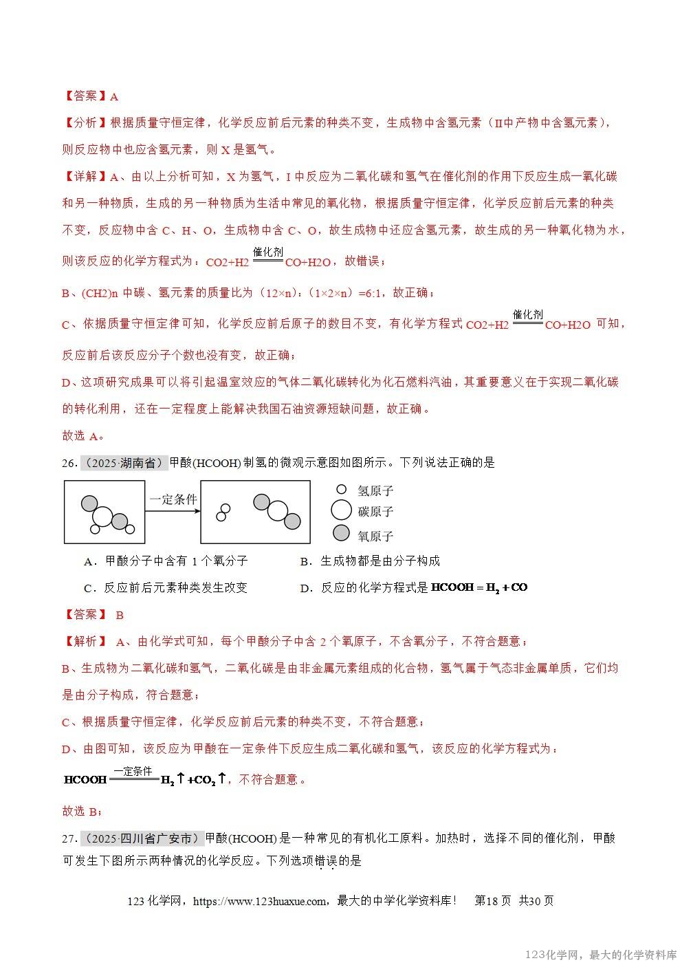
80℃的NH4Cl饱和溶液冷却至20℃时,有晶体析出
温度降低,NH4Cl的溶解度增大
C
将铁丝浸入CuSO4溶液,一段时间后,铁丝表面有红色固体出现
Cu的金属活动性比Fe强
D
将干冷的烧杯罩在蜡烛火焰上方,烧杯内有黑烟和水雾
蜡烛中含有碳元素、氢元素
A.A B.B C.C D.D
【答案】D
【详解】A、25℃时,向某蔗糖溶液中加入少量蔗糖,蔗糖逐渐消失,说明原溶液是25℃时,蔗糖的不饱和溶液,能继续溶解蔗糖,故A错误;
B、80℃的NH4Cl饱和溶液冷却至20℃时析出晶体,说明NH4Cl的溶解度随温度降低而减小,故B错误;
C、铁丝浸入CuSO4溶液,表面出现红色固体(Cu),说明铁可以将硫酸铜中的铜置换出来,即铁的金属活动性比铜强,故C错误;
D、将干冷烧杯罩在蜡烛火焰上方,出现黑烟(碳颗粒)和水雾(H2O),说明蜡烛燃烧产生碳和水,根据质量守恒定律,反应前后元素的种类不变,即说明蜡烛中含有碳元素、氢元素,故D正确。
故选D。
3.(2025·天津市)下列分析正确的是
A.蜡烛燃烧后质量减小,说明质量守恒定律不是普遍规律
B.把水喷向空气中可以为养鱼池增氧,原理为增大了氧气在水中的溶解度
C.氢氧化钠固体曝露在空气中容易吸收水分,所以能用氢氧化钠干燥二氧化碳气体
D.服用含氢氧化铝的药物可以治疗胃酸过多症,原理为酸碱中和反应
【答案】D
【详解】A、蜡烛燃烧后质量减小是因为生成的CO2和H2O逸散到空气中,未在密闭系统中测量总质量,不违反质量守恒定律。质量守恒定律适用于所有化学反应,但需封闭系统,错误;
B、喷水增氧是通过增大水与空气的接触面积,提高氧气溶解量,而非改变溶解度(溶解度由温度和压强决定),错误;
C、氢氧化钠虽能吸水,但会与CO₂反应生成碳酸钠和水,无法干燥CO₂,干燥剂需与被干燥气体不反应,错误;
D、服用含氨氧化铝的药物治疗胃酸过多症,发生的反应是氢氧化铝与盐酸反应生成氯化铝和水,该反应是酸与碱反应生成盐和水,属于中和反应,正确。
故选D。
4.(2025·甘肃省嘉峪关市)化学观念是认识物质及其变化的基础。下列认识不正确的是
A.元素观:物质是由元素组成的
B.分类观:水和三氧化二铁都是氧化物
C.守恒观:碳与氧气充分反应,生成二氧化碳
D.转化观:在一定条件下通过化学反应可以实现物质转化
【答案】C
【详解】A、物质是由元素组成的,如水由氢、氧元素组成,正确;
B、氧化物是由两种元素组成,其中一种元素是氧元素的化合物,水是由H、O元素组成的化合物,氧化铁是由Fe、O元素组成的化合物,它们均属于氧化物,正确;
C、碳和氧气充分燃烧生成二氧化碳,即,参加反应的碳与氧气的质量比为:12:32=3:8,则1g碳与1g氧气充分反应,碳剩余,不可能生成2g二氧化碳,错误;