
专题09 碳和碳的氧化物
考点01 碳单质的性质和用途
考点02 一氧化碳和二氧化碳的性质与用途
考点03 二氧化碳的制取
考点04 温室效应与低碳生活
考点05 碳和碳的化合物综合考查
考点01 碳单质的性质和用途
1.(2025·福建省)《本草纲目》记载,高温下“生铁打铸,皆有花出”。冷却后的“花”即“铁末”,可用于仿制碑文拓片,其方法为“铁末浸醋,书字于纸,背后涂墨(炭黑)如碑字”。下列说法错误的是
A.“铁末”含有铁的氧化物
B.“醋”所含的醋酸(CH3COOH)属于有机物
C.“铁末浸醋”只发生物理变化
D.“墨”经久不褪色,说明常温下碳的化学性质不活泼
【答案】C
【详解】A、高温下生铁中的铁会与氧气反应,所以 “铁末” 中可能含有铁的氧化物,该说法正确;
B、醋酸(CH3COOH)含碳元素,且不属于CO、CO2、H2CO3、碳酸盐等少量含碳化合物,所以属于有机物,该说法正确;
C、“铁末浸醋” 时,铁会与醋酸发生反应生成氢气等新物质,发生了化学变化,不只是物理变化,该说法错误;
D、“墨” 的主要成分是炭黑,经久不褪色,说明常温下碳的化学性质不活泼,该说法正确。
故选C。
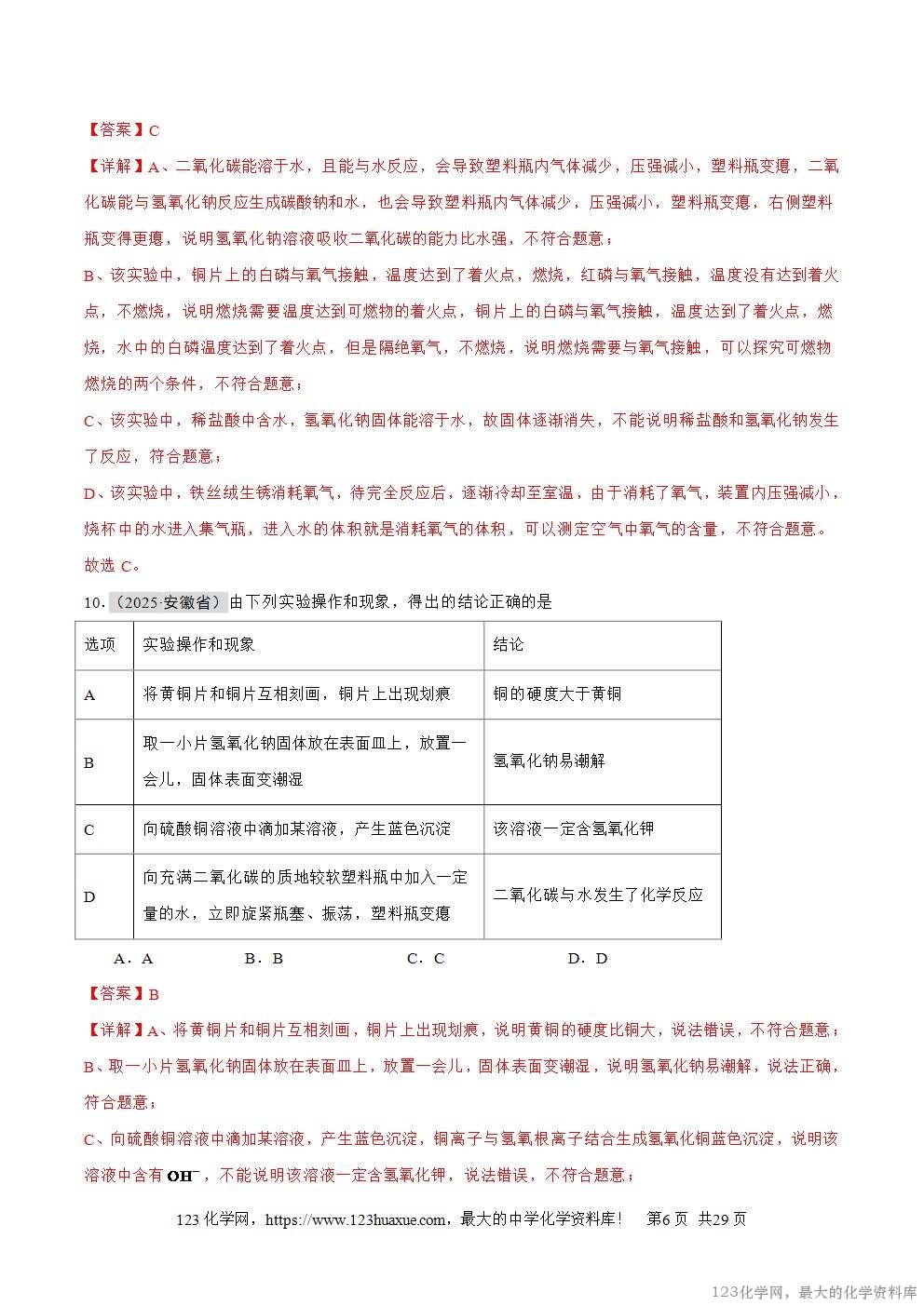
2.(2025·湖北省)对下列家务劳动,错误的解释是
选项
家务劳动
解释
A
炒菜时用加碘食盐调味
补碘元素能预防贫血
B
用白醋除去水壶中水垢
白醋能与水垢反应
C
把活性炭放入冰箱去除异味
活性炭具有吸附性
D
把湿衣服晾晒在阳光下
温度升高,分子运动加快
A.A B.B C.C D.D
【答案】A
【详解】A、碘的作用是预防甲状腺肿大(俗称大脖子病),而贫血通常由缺铁引起,铁是血红蛋白的必需成分。选项错误;
B、水垢主要成分是碳酸钙和氢氧化镁,白醋中的醋酸能与它们发生酸碱反应生成可溶物,从而去除水垢。选项正确;
C、活性炭疏松多孔的结构使其具有强吸附性,可吸附冰箱中的异味,选项正确;
D、温度升高会增大分子热运动速率,加速湿衣服中水分的蒸发。选项正确;
故选A。
3.(2025·安徽省)化学与生产生活密切相关。下列说法错误的是
A.氦气可用于填充气球 B.的乙醇溶液作医用酒精
C.石墨可用于制铅笔芯 D.氢氧化铝可治疗胃酸过多症
【答案】B
【详解】A、氦气密度比空气小,且化学性质不活泼,可用于填充气球,不符合题意;
B、医用酒精的体积分数为75%,此时杀菌效果最佳,25%的乙醇溶液浓度过低,无法有效杀菌,符合题意;
C、石墨质软且能在纸上留下灰黑色痕迹,可用于制铅笔芯,不符合题意;
D、氢氧化铝能与胃酸中的盐酸反应生成氯化铝和水,可治疗胃酸过多症,不符合题意。
故选:B。