
一、选择题(13小题,每小题只有-一个选项正确,各2分,共26分)
1.下列物质属于纯净物的是
A.水煤气
B.纯净的空气
C.盐酸
D.含氮35%的硝酸铵样品
2.在消毒剂家族中,臭氧和过氧乙酸的贡献并驾齐驱。O3 可以看成是一个O2分子携带一个O
子,利用自身的强氧化性杀灭病菌,反应后变成无污染的O2。下列关于O3的说法正确的是
A. O3和O2化学性质完全相同
B.等质量的O3和O2所含的氧原子数相同
C.使用时浓度大小对人体无害
D. Oz遇氟氯代烃不会分解
3. Mg在空气中燃烧时,发生如下两个反应: 3Mg+N=MgN2, 2Mg+O2- 2MgO.若24g Mg
在空气中燃烧,得到的产物质量为
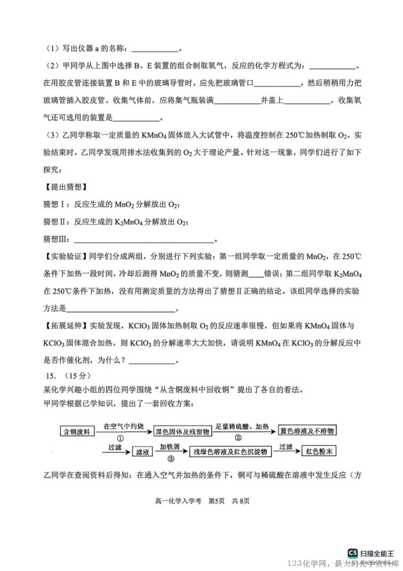
A.33.3g
B.40g
C.33.3g~40g
D.小于33.3g或大于40g
4.某无色气体X可能含有氢气、一氧化碳、二氧化碳和甲烷四种气体中的一种或两种。为确
认其组成,某同学取- -定量该气体按下图所示装置进行实验(假设每步都充分反应或吸收),结
果装置①中无明显变化,装置③增重1.8g,装置④增重2.2g.