
精品解析:四川省绵阳市东辰国际学校2025-2026学年高二上学期开学分班检测化学试卷(原卷版)
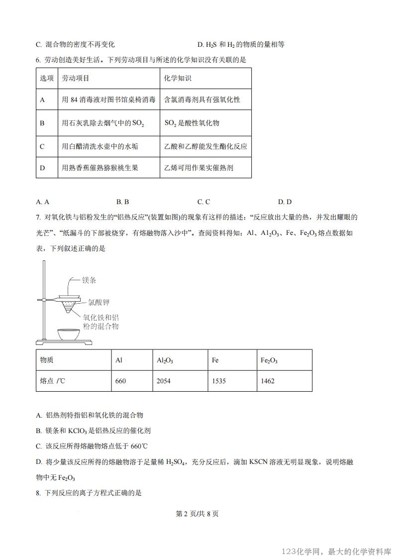
四川省绵阳东辰国际学校 2025-2026 学年高二上学期开学分班检测 化学试卷 一、选择题(本大题共 14 小题) 1. 下列有关物质的性质与用途具有对应关系的是 A. Cl2易液化,可用于制取漂白液 B. 铁粉能与O2 反应,可用作食品保存的吸氧剂 C. SO2 具有氧化性,可用于漂白纸浆 D. NH4Cl 受热易分解,可用作氮肥 2. 短周期元素 W、X、Y、Z 的原子序数依次增大,最外层电子数之和为 16。W 和 Y 为同主族元素,其 中只有 Y 的氧化物能被 HF 腐蚀,X 是同周期中金属性最强的元素。下列说法错误的是 A. Y、Z 的最高价含氧酸均是弱酸 B. 元素 Y 与 Z 可形成共价化合物 C. 简单氢化物 稳定性:W>Y D. 原子半径:X>W 3. 在一定温度下, 2L密闭容器中进行的反应为 2 2 3 2SO g O g 2SO g + ƒ ,SO2 、O2 、SO3 起始 的物质的量依次为 2mol、1mol、 2mol,当反应达到平衡时,各物质的浓度不可能是 A. 1 2 c SO 2mol L = × - B. 1 2 c O 0.8mol L = × - C. 1 3 c SO 1.6mol L = × - D. 1 3 c SO 1.8mol L = × - 4. 下列关于物质分离与提纯方法,及其仪器在相应实验中选用都合理的是 A. 用乙醇萃取碘水中的碘时需要使用③⑦ B