三年高考(2023~2025)高考化学真题分类汇编专题10化学实验基础(解析版)

章节:高考化学一轮复习 日期: 类别:试卷 教材:全国通用

123化学网

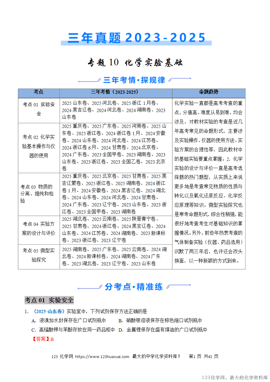
化学实验一直都是高考考查的重点,分值高、难度从易到难,均会涉及,对教材实验的考查是近几年高考常见的命题形式,主要涉及实验操作、仪器的使用方法、实验方案的合理性等,因此教材中的基础实验要重点掌握。2.化学实验的设计与评价一直是高考选择题的热门题型,从实质上来说更多地是考查常见物质的性质与转化以及氧化还原反应、化学反应原理等知识。微型实验探究也是常考命题形式,综合性稍强,能很好地考查考生对基础知识的掌握情况。另外,前些年热衷考查的气体制备实验(仪器、药品选用)沉默了两三年后,也许还会改头换面,以一种新颖的方式到来。

版权声明

1. 本站所有资料和试卷,除特别注明外,都收集于网络或由网友上传,仅限学习交流。
2. 会员在本站下载的所有资料和试卷,只拥有使用权,著作权归原作者所有。
3. 所有资料和试卷,未经原作者合法授权,请勿用于商业用途,会员不得以任何形式发布、传播、复制、转售,否则一律封号处理。
4. 如果素材损害你的权益请联系客服QQ:进行删除处理。