
考向01 无机物的制备
1.(2025·陕晋青宁卷)某实验室制备糖精钴,并测定其结晶水含量。
已知:表示糖精根离子,其摩尔质量为,糖精钴的溶解度在热水中较大,在冷水中较小;丙酮沸点为,与水互溶。
(一)制备
I.称取,加入蒸馏水,搅拌溶解,得溶液1。
Ⅱ.称取(稍过量)糖精钠(),加入蒸馏水,加热搅拌,得溶液2。
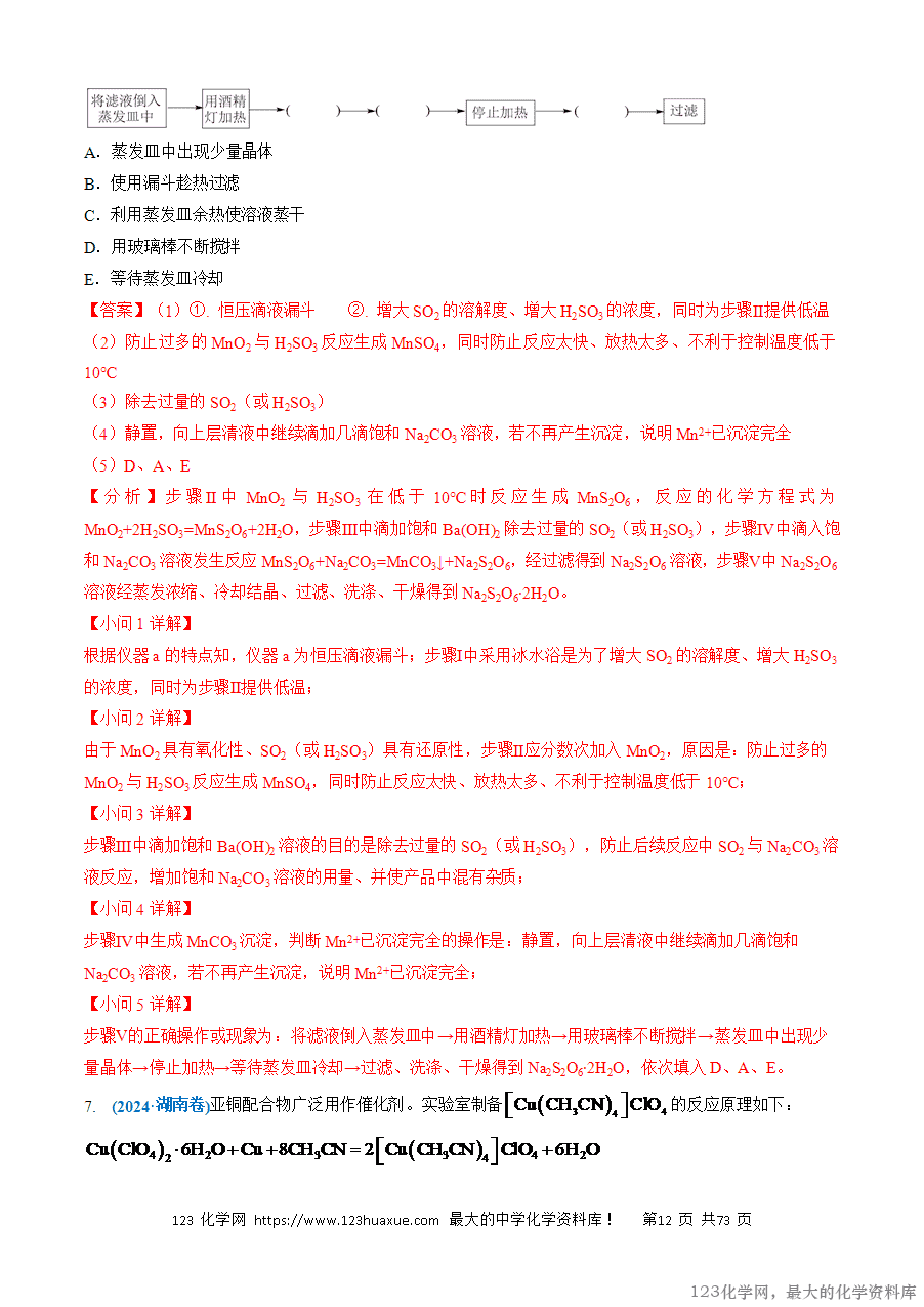
Ⅲ.将溶液2加入到接近沸腾的溶液1中,反应3分钟后停止加热,静置,冷却结晶。
Ⅳ.过滤,依次用三种不同试剂洗涤晶体,晾干得产品。
回答下列问题:
(1)I和Ⅱ中除烧杯外,还需用到的玻璃仪器有 、 (写出两种)
(2)Ⅲ中静置过程有少量晶体出现时,可将烧杯置于 中,以使大量晶体析出。
(3)Ⅳ中用①丙酮、②冷水、③冷的溶液洗涤晶体,正确顺序为 。
A.①③② B.③②① C.②①③
(4)Ⅳ中为了确认氯离子己经洗净,取水洗时的最后一次滤液于试管中, (将实验操作、现象和结论补充完整)。
(5)与本实验安全注意事项有关的图标有 。
(二)结晶水含量测定
和形成配合物。准确称取糖精钴产品于锥形瓶中,加蒸馏水,加热溶解,再加入缓冲溶液和指示剂,在50~60℃下,用的标准溶液滴定。
(6)下列操作的正确顺序为 (用字母排序)。
a.用标准溶液润洗滴定管 b.加入标准溶液至“0”刻度以上处
c.检查滴定管是否漏水并清洗 d.赶出气泡,调节液面,准确记录读数
(7)滴定终点时消耗标准溶液,则产品中x的测定值为 (用含m、c、V的代数式表示);若滴定前滴定管尖嘴处无气泡,滴定后有气泡,会导致x的测定值 (填“偏高”“偏低”或“无影响”)。
【答案】(1)玻璃棒 量筒(或胶头滴管等,合理即可)
(2)冰水浴
(3)B
(4)加稀硝酸酸化,再滴加AgNO3溶液,无白色沉淀生成,说明Cl-已洗净
(5)ABC
(6)cabd
(7)(或:) 偏高
【分析】按照反应制备糖精钴,然后在冰水浴中结晶,再按照“冷的1% NaSac溶液、冷水、丙酮”顺序进行洗涤,得到糖精钴晶体,最后将糖精钴晶体溶解后用EDTA标准溶液滴定测定含有结晶水的数量。
【解析】(1)步骤I、Ⅱ中需要使用量筒、胶头滴管量取蒸馏水,并用玻璃棒搅拌以加快固体溶解速率。
(2)因为糖精钴在冷水中溶解度较小,所以为了尽快让大量晶体析出,应降低溶液温度,可将烧杯置于冰水浴中。
(3)先用冷的1% NaSac溶液洗涤,可降低糖精钴溶解度,减少晶体损失,还能将晶体表面吸附的Co2+转化为晶体析出,且不引入新的杂质,再用冷水洗涤,可降低晶体溶解度并洗去溶液中存在的可溶性离子,丙酮可以与水互溶且沸点比关键水的低,故最后用丙酮洗涤以除去残留的水且能使晶体快速干燥,故答案为B。
(4)Ⅳ中为了确认氯离子己经洗净的步骤为:取水洗时的最后一次滤液于试管中,加稀硝酸酸化,再滴加AgNO3溶液,无白色沉淀生成,说明Cl-已洗净。