首页
化学教材
人教版教材
苏教版教材
鲁科版教材
沪科版教材
九年级上教材
九年级下教材
初中化学
九年级上化学资料
九年级下化学资料
初中化学实验视频
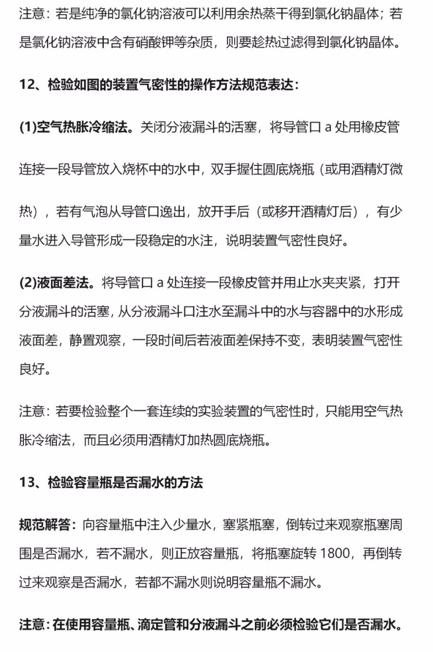
初中化学微课视频
初中九年级化学试卷
中考复习化学资料
初中化学优质课
初中化学综合资料
高中化学
初升高衔接化学资料
高中化学必修第一册
高中化学必修第二册
选择性必修1反应原理
选择性必修2物质结构
选择性必修3有机化学
化学综合实践活动资料
高中化学实验视频
高中化学微课视频
高中化学合格考资料
高中化学课程视频
高中化学竞赛资料
打包化学资料
高中化学成套资料
高考复习
高考化学一轮复习
高考化学二轮复习
高考复习精品资料
高考专家讲座课件
四优竞赛
化学优质课资料
化学说播课资料
优质课件教案论文
化学试卷
高一上试卷
高一下试卷
高二上试卷
高二下试卷
高三月考卷
高考真题卷
合格考试卷
九年级上试卷
九年级下试卷
中考真题试卷
高考真题汇编
知识库
高中化学每日一题
人教版高中必修第一册
人教版高中必修第二册
人教版选必修1反应原理
人教版选必修2物质结构
人教版选必修3有机化学
化学实验
高考复习
化学文章
终身学习
资料
试卷
知识
注册/
登录
首页
化学教材
初中化学
高中化学
高考复习
四优竞赛
化学试卷
知识库
高考化学:高考必考的60个化学高频考点!
分类:
高考复习
日期:
2025-09-01
点击:
0
高考化学:高考必考的60个化学高频考点!
标签:
高考化学
相关文章
高考化学:高考必考的60个化学高频考点!
高考化学中常考化学物质俗名316例
热门文章
中国高考评价体系
2025-09-01
阅读(82)
高考化学:高考必考的60个化学高频考点!
2025-09-01
阅读(107)
随机推荐
乙酸
生物大分子
大一轮复习
岳阳县第一中学
葡萄糖
德宏
基本概念
硫酸盐
分子极性
2024
阿伏伽德罗常数
质量分数
雅礼中学
重庆一中
宿城一中
卓越联盟
分子的极性
小高考
果糖
青岛
林州市第一中学
硝酸
除杂
各个击破
氯化铁
碳酸氢钠
颜色反应
文安县第一中学
射洪中学
分散系
会员登录
登录
注册账号
记住我
忘记密码