2025年秋季高中化学人教版选择性必修1《化学反应原理》01 课后素养评价(一)反应热焓变word版含答案

章节:选必1-1-1反应热 日期: 类别:练习 教材:人教版

123化学网

2025年秋季高中化学人教版选择性必修1《化学反应原理》01 课后素养评价(一)反应热焓变word版含答案

知识点1 反应热 焓变

1.下列民俗、诗句、谚语等包含吸热反应的是(  )

A.千锤万凿出深山,烈火焚烧若等闲

B.民间焰火之最——确山打铁花

C.只要功夫深,铁杵磨成针

D.春蚕到死丝方尽,蜡炬成灰泪始干

A 解析:千锤万凿出深山,烈火焚烧若等闲,是CaCO3的分解反应,是吸热反应,A正确;打铁花是一种焰火,铁水燃烧是放热反应,B错误;铁杵磨成针是物理变化,C错误;蜡炬燃烧是放热反应,D错误。

2.《天工开物》中提到“明年田有粪肥,土脉发烧,东南风助暖,则尽发炎火,大坏苗穗,此一灾也。”下列化学反应的能量变化与上述不一致的是(  )

A.铝热反应

B.干冰升华

C.食物氧化腐败

D.Ba(OH)2·8H2O与NH4Cl反应

D 解析:田有粪肥,土脉发烧,东南风助暖,则尽发炎火,有机物发生缓慢氧化,放出热量,为放热反应。铝热反应是放热反应,A不符合题意;干冰升华为物理变化,B不符合题意;食物氧化腐败为放热反应,C不符合题意;Ba(OH)2·8H2O与NH4Cl反应是吸热反应,D符合题意。

3.化学家格哈德·埃特尔证实了氢气与氮气在固体催化剂表面合成氨的反应过程,示意图如下:

下列关于合成氨反应的叙述,不正确的是(  )

A.该过程表明在化学反应中存在化学键的断裂与形成

B.在催化剂的作用下,反应物的化学键变得容易断裂

C.过程②需吸收能量,过程③则放出能量

D.常温下该反应难以进行是因为常温下生成物的化学键难以形成

D 解析:由图可知,过程②存在化学键的断裂,要吸收能量,过程③存在化学键的形成,则释放能量,故该过程表明在化学反应中存在化学键的断裂与形成,A、C均正确;合成氨时N2和H2中共价键较难断裂,使用催化剂有利于合成氨,说明在催化剂作用下,反应物的化学键变得容易断裂,B正确;化学键的断裂知识点2 中和反应反应热的测定

4.下列关于“中和反应反应热的测定”实验的说法,正确的是(  )

A.用温度计测量盐酸的温度后,要把温度计上的酸用水冲洗干净,并把冲洗液倒入装有盐酸的小烧杯中

B.两溶液混合后,轻轻搅动溶液,准确读取混合溶液的最高温度

C.需要的玻璃仪器:温度计、量筒(50 mL)两个、玻璃棒

D.所用的氢氧化钠溶液和盐酸的浓度不宜太大,且体积和浓度均相等

B 解析:用温度计测量盐酸的温度后要把温度计上的酸用水冲洗干净,但冲洗液不能倒入装有盐酸的小烧杯中,A错误;两溶液混合后,轻轻搅动溶液,准确读取混合溶液的最高温度,B正确;需要的玻璃仪器有温度计、量筒(50 mL)两个、玻璃搅拌器,C错误;所用NaOH溶液和盐酸的浓度不宜太大,体积应相等,但NaOH溶液的浓度应略大于盐酸的浓度,使碱稍稍过量以确保盐酸被完全中和,D错误。

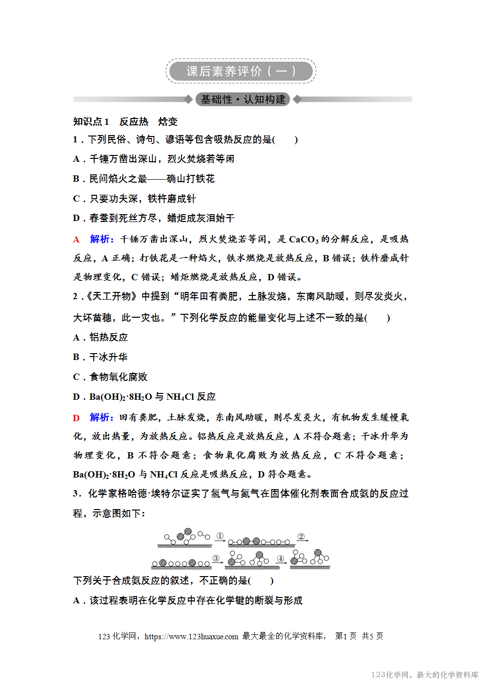
5.某实验小组用50 mL 0.50 mol·L-1的盐酸与 50 mL 0.55 mol·L-1的NaOH溶液在如图所示的装置中进行中和反应。通过测定反应过程中所放出的热量计算中和反应反应热。下列说法正确的是(  )


版权声明

1. 本站所有资料和试卷,除特别注明外,都收集于网络或由网友上传,仅限学习交流。
2. 会员在本站下载的所有资料和试卷,只拥有使用权,著作权归原作者所有。
3. 所有资料和试卷,未经原作者合法授权,请勿用于商业用途,会员不得以任何形式发布、传播、复制、转售,否则一律封号处理。
4. 如果素材损害你的权益请联系客服QQ:进行删除处理。