
反应进程折线图
此类图像一般纵坐标表示物质的量、浓度、百分含量、转化率,横坐标表示反应时间。解题的关键是找转折点。
(1)转折点之前,用外因对速率的影响分析问题,用“先拐先平,数值大”的规律判断不同曲线表示温度或压强的大小。
(2)转折点之后是平衡状态或平衡移动,解题时要抓住量的变化,找出平衡移动的方向,利用化学平衡移动原理推理分析。
(3)图示:(C%指产物的质量分数,B%指某反应物的质量分数)
1.已知某可逆反应mA(g)+nB(g)⥫⥬pC(g)在密闭容器中进行,如图表示在不同反应时间(t)时,温度(T)和压强(p)与反应物B在混合气体中的体积分数[φ(B)]的关系曲线,由曲线分析,下列判断正确的是( )
A.T1<T2,p1>p2,m+n>p,放热反应
B.T1>T2,p1<p2,m+n>p,吸热反应
C.T1<T2,p1>p2,m+n<p,放热反应
D.T1>T2,p1<p2,m+n<p,吸热反应
答案:D
解析:由题图可知,压强一定时,温度T1先达到平衡,故温度:T1>T2,升高温度,B在混合气体中的体积分数减小,说明平衡正向移动,正反应为吸热反应;温度一定时,压强p2先达到平衡,故压强:p1<p2,增大压强,B在混合气体中的体积分数增大,说明平衡逆向移动,正反应为气体体积增大的反应,则m+n<p。
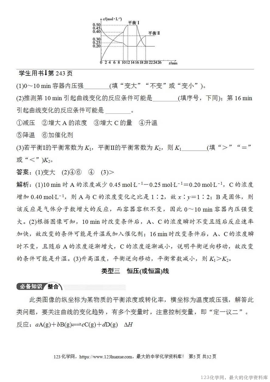
2.向一容积不变的密闭容器中充入一定量A和B,发生如下反应:xA(g)+2B(s)⥫⥬yC(g) ΔH<0。在一定条件下,容器中A、C的物质的量浓度随时间变化的曲线如图所示。请回答下列问题:
学生用书⬇第243页
(1)0~10 min容器内压强 (填“变大”“不变”或“变小”)。
(2)推测第10 min引起曲线变化的反应条件可能是 (填序号,下同);第16 min引起曲线变化的反应条件可能是 。
①减压 ②增大A的浓度 ③增大C的量 ④升温
⑤降温 ⑥加催化剂
(3)若平衡Ⅰ的平衡常数为K1,平衡Ⅱ的平衡常数为K2,则K1 (填“>”“=”或“<”)K2。
答案:(1)变大 (2)④⑥ ④ (3)>
解析:(1)10 min时A的浓度减少0.45 mol·L-1-0.25 mol·L-1=0.20 mol·L-1,C的浓度增加0.40 mol·L-1,则A与C的浓度变化之比是1∶2,故x∶y=1∶2;B是固体,则该反应是气体分子数增大的反应,而容器容积不变,因此0~10 min容器内压强变大。(2)根据图像可知,10 min时改变条件后,A、C的浓度瞬时不变且随后反应速率加快,故改变的条件可能是升温或加入催化剂;16 min时改变条件后,A、C的浓度瞬时不变,且随后A的浓度逐渐增大,C的浓度逐渐减小,说明平衡逆向移动,故改变的条件可能是升温。(3)升高温度,平衡逆向移动,平衡常数减小,则K1>K2。