
第63讲 以物质含量或组成测定为主的综合实验
【复习目标】 1.掌握物质含量或组成测定的一般方法。2.掌握定量测定实验的思维模型。
类型一 物质含量的测定
1.重量分析法
(1)在重量分析中,一般首先采用适当的方法,使被测组分以单质或化合物的形式从试样中与其他组分分离。
(2)重量分析法不需要指示剂,实验的关键是准确判断反应是否完全,以及反应前后固体(或液体)质量的变化。
(3)重量分析法包括分离和称量两个过程。根据分离的方法不同,重量分析法又可分为沉淀法、挥发法、萃取法等。
(4)计算方法
采用重量分析法进行定量计算时,可根据实验中发生反应的化学方程式或原子守恒确定相关物质之间的定量关系,再结合实验数据列出关系式,并进行相关计算。
2.滴定分析法
(1)滴定分析法是将已知准确浓度的标准溶液,滴加到待测溶液中(或者将待测溶液滴加到标准溶液中),直到所加的标准溶液与待测溶液按化学计量关系定量反应完全为止,然后测量标准溶液消耗的体积,根据标准溶液的浓度和所消耗的体积,计算出待测物质的含量。
(2)实验的关键是准确量取待测溶液,根据指示剂的颜色变化确定滴定终点。
(3)根据标准溶液和待测溶液间反应类型的不同,可将滴定分析法分为四大类:中和滴定、氧化还原滴定、络合滴定和沉淀滴定。
3.气体体积法
(1)通过测量反应生成气体的体积进行定量分析的方法,实验的关键是准确测量生成气体的体积。
(2)测气体体积的方法分为直接测量法和间接测量法
直接测量法
将气体通入带有刻度的容器中,直接读取气体的体积。根据所用测量仪器的不同,直接测量法可分为倒置量筒法和滴定管法两种
间接测量法
利用气体将液体(通常为水)排出,通过测量所排出液体的体积从而得到气体体积。常用的测量装置为用导管连接的装满液体的广口瓶和空量筒。排水法收集气体时,要保证“短进长出”
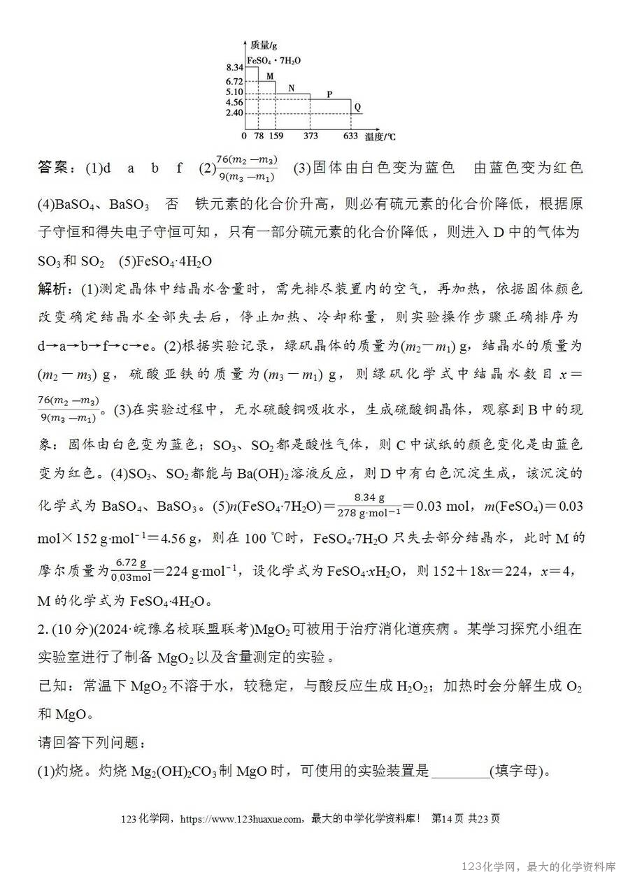
1.(2025·山东新泰检测)过氧化钠常作漂白剂、杀菌剂、消毒剂。过氧化钠保存不当容易吸收空气中CO2而变质。某课外活动小组为了粗略测定过氧化钠的纯度,他们称取a g样品,并设计用如图装置来测定过氧化钠的质量分数。
(1)将仪器连接好以后,必须进行的第一步操作是 。
(2)B装置出来的气体是否需要干燥 (填“是”或“否”)。写出装置B中溶液的作用: 。
(3)D中NaOH溶液的作用是 。
(4)实验结束,读取实验中生成气体的体积时,下列叙述不合理的是 (填字母)。
学生用书⬇第343页
a.直接读取气体体积,不需冷却到室温
b.上下移动量筒,使得E、F中液面高度相同
c.视线与凹液面的最低点相平读取量筒中水的体积
(5)读出量筒内水的体积后,折算成标准状况下氧气的体积为V mL,则样品中过氧化钠的质量百分数为 。
答案:(1)检查装置的气密性
(2)否 吸收挥发的HCl气体
(3)吸收未反应的CO2
(4)a (5)%
解析:(1)本实验是测定二氧化碳和过氧化钠反应生成的氧气,装置必须气密性完好,将仪器连接好以后,必须进行的第一步操作是检查装置的气密性;(2)B装置出来的气体不需要干燥,二氧化碳、水蒸气和过氧化钠反应生成氧气,物质的量定量关系相同,对测定过氧化钠质量分数无影响,所以不需要干燥除去水蒸气;装置B中溶液的作用是吸收挥发的HCl气体;(3)D为吸收多余的二氧化碳的装置,防止多余的二氧化碳进入量气装置,导致测得的氧气的体积偏大;(4)直接读取气体体积,不冷却到室温,会使溶液体积增大,读出结果产生误差,故a不正确;调整量筒内外液面高度使之相同,使装置内压强和外界压强相同,避免读取体积产生误差,故b正确;视线与凹液面的最低点相平读取量筒中水的体积是正确的读取方法,故c正确;(5)测定出量筒内水的体积后,折算成标准状况下氧气的体积为V mL,则n(O2)= mol,由于n(O2)=n(Na2O2),则样品中过氧化钠的质量分数为×100%=%。
2.(2024·全国甲卷) CO(NH2)2·H2O2(俗称过氧化脲)是一种消毒剂,实验室中可用尿素与过氧化氢制取,反应方程式如下:CO(NH2)2+H2O2CO(NH2)2·H2O2。
(一)过氧化脲的合成
烧杯中分别加入25 mL 30%H2O2(ρ=1.11 g·cm-3)、40 mL蒸馏水和12.0 g尿素,搅拌溶解。30 ℃下反应40 min,冷却结晶、过滤、干燥,得白色针状晶体9.4 g。
(二)过氧化脲性质检测
Ⅰ.过氧化脲溶液用稀H2SO4酸化后,滴加KMnO4溶液,紫红色消失。
Ⅱ.过氧化脲溶液用稀H2SO4酸化后,加入KI溶液和四氯化碳