
题组一 有机物中碳原子的成键特点
1.有关有机化合物中碳原子的成键特点,下列说法错误的是( )
A.碳原子最外层有4个电子,每个碳原子形成4个价键
B.碳原子间只能形成碳链,不能形成碳环
C.在CH4分子中,四个碳氢共价键的长度和强度均相同
D.在正丁烷分子中,4个碳原子形成的碳链为锯齿形,不为直线形
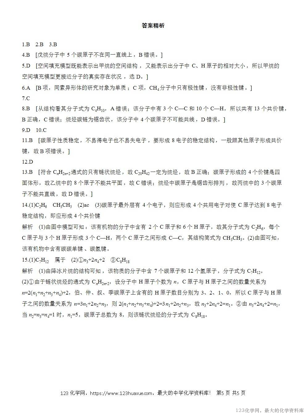
2.(2024·成都高一检测)认识一种有机物,可先从结构入手,某有机物的分子结构模型如图所示。该物质是( )
A.CH==CH B.CH3CH2OH
C.CH3COOH D.CH3CH2CH3
题组二 烷烃的组成与结构
3.已知甲烷和丙烷分子中碳原子成键相似,下列有关丙烷的描述正确的是( )
A.碳原子间以双键相结合,为链状结构
B.每个碳原子都形成四个价键,碳链为锯齿状
C.丙烷分子中所有原子共平面
D.丙烷分子中三个碳原子为环状结构
4.下列说法不正确的是( )
A.烷烃中每个碳原子都形成四个共价单键
B.戊烷的五个碳原子可以在同一条直线上
C.C3H8的碳骨架不可能是环状的
D.任何烷烃分子不可能为平面结构
5.如图所示均能表示甲烷的分子结构,更能反映其真实存在状况的是( )
A.结构示意图:
B.电子式:
C.球棍模型:
D.空间填充模型:
6.下列关于CH4、CH3CH3和的叙述正确的是( )
A.均能用通式CnH2n+2来表示
B.与所有烷烃互为同素异形体
C.它们都是烷烃,结构中都既有极性共价键又有非极性共价键
D.都是平面形分子,所有原子都处于同一平面内
7.如图A~H是4个碳原子相互结合构成的8种有机物(其余价键均与氢原子相连,氢原子没有画出),其中属于链状烷烃的是( )